外国投资者可以选择通过在越南境内建立和经营公司实体的方式在越南开展商业活动。公司结构的选择将根据涉及的投资者数量、项目规模、行业领域、所需的治理复杂程度以及其他相关考虑因素等因素而有所不同。
公司注册流程
1.有限责任公司-LLC
A)单-SLLC
有限责任公司是由单一组织或个人拥有的公司,被视为与其所有者不同的法人实体。详细信息包括:
●公司所有者对SLLC的所有债务和其他财产义务承担责任,以SLLC的注册资本金额为限。
●有限责任公司不能发行股票,除非有一个称为股权化的过程。另外,它确实有能力发行公司债券。
B)多重-MLLC
MLLC是一家拥有两名或两名以上成员(组织或个人)的公司。它的成员不能超过50名。详细信息包括:
●成员对MLLC的债务和其他财产义务承担责任,以向MLLC缴纳的资本金额为限。
●与SLLC类似,MLLC不能发行股票。除股票化外,它不能发行公司债券。
2.股份公司-JSC
JSC是一种越南结构,其初始资本平均分配为称为股份的单位。详细信息包括:
●股份公司的股东可以是实体或个人,最少需要三名股东,最多没有限制。
●股东以其向股份公司出资的数额对股份公司的债务和其他财产义务承担责任。
●与SLLC和MLLC不同,JSC可以发行公司债券,并可以在越南境内的证券交易所上市。
还有另外两个可能的实体,但它们对外国企业带来更高的风险。它们包括以下两个:
合伙
作为一种业务结构,在越南建立合伙企业是外国投资者和企业主的首选。合伙企业至少需要两个共同所有者,允许双方以统一的企业身份从事业务运营。越南有两种类型的合伙企业:一般合伙企业和有限合伙企业。普通合伙人必须是个人,未经双方同意不得在其他公司担任类似职务。两种类型合伙企业的合伙人均对合伙企业的债务和出资承担财务责任。
私人企业
越南允许大多数行业的企业100%为外资所有。
成立公司需要哪些条件?
尽管对外国投资者来说是一个有吸引力的投资目的地,但越南的公司设立过程非常复杂。建议提供专业协助,以有效地应对所涉及的众多步骤、法律和程序。为了在越南开展业务,请务必勾选以下复选框:
●明确您的业务范围和活动
●检查资本和拟建规模
●获取公司地址
●确认管理架构
●检查并保留越南公司名称
设立FIC的程序和关键条件
设立FIC有哪些不同阶段?
1、投资前审批
●对于某些类型的投资,公司需要为其投资项目获得投资政策批准(“投资政策批准”)。
●投资政策批准书通常由投资项目实施所在地的省级人民委员会颁发。
2.申请投资登记证书(“IRC”)
●IRC由计划投资部(“DPI”)或投资项目实施地点所在省的工业区、出口加工区或经济区管理委员会颁发。
●获得IRC的监管期限为许可机构收到有效申请档案之日起15天。
3.申请企业登记证(以下简称“ERC”)
●ERC由DPI下的商业登记处签发。
●获得ERC的监管时限为发证机构收到有效申请档案之日起3个工作日。
4.许可后程序
●IRC和ERC签发后,必须采取额外步骤来完成程序并开始业务运营。这包括:
●制作企业印章;
●开立银行账户(包括直接投资资金账户);
●自ERC发行之日起90天内支付注册资本;
●每年缴纳营业执照税(约90美元);
●ETC。
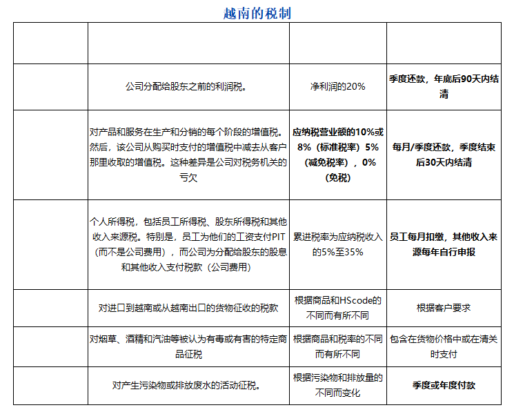
适用于越南的FIC和外国承包商的一般税收制度
越南已与80个国家和地区签订了有效的避免双重征税协定。2022年2月,越南签署了旨在实施税收协定相关措施的多边公约,旨在防止税基侵蚀和利润转移。

汇聚世界精英 服务全球企业